| Sign In | Join Free | My spintoband.com |
|
Anti-counterfeiting System
Query Link :http://fw.baiyun.cn/trace/indexEn

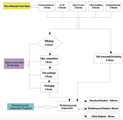
58 Process Quality Control:
Before goods delivery to our customers,
each batch of goods must pass 58 times testing process in BAIYUN factory.

|
|
|
|
|
|
|
|
|
|
|
|
|
|
|
|
|
|
Contact Person: MrKris